简体
|
繁体
|
无障碍
|
|
网站支持IPv6
中央人民政府
|
四川省人民政府
|
达州市人民政府
要闻动态
政府领导
机构职能
政府信息公开
互动交流
政务服务
大竹概况
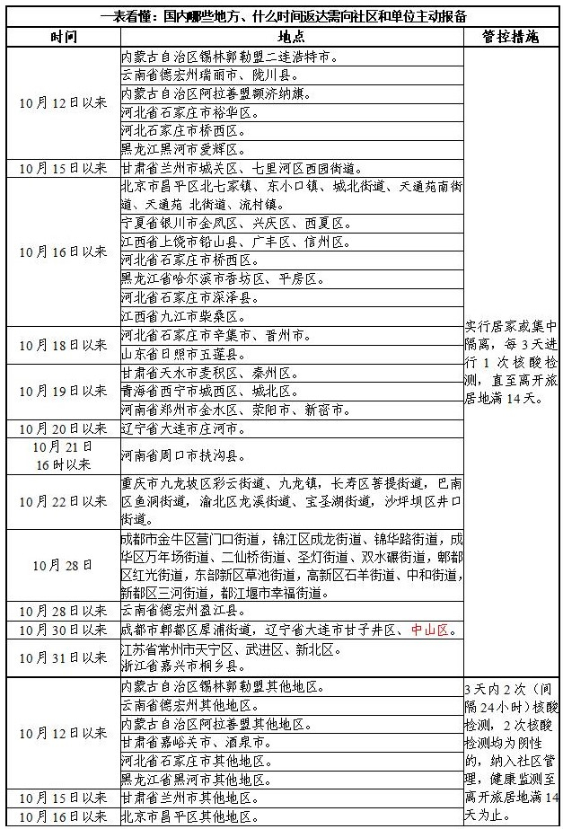
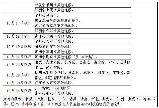
一表看懂:国内哪些地方、什么时间返达需向社区和单位主动报备
发布时间:2021-11-11
浏览次数:
来源:大竹观察
字体:[
放大
缩小
]
[我要打印]
[关闭本页]
分享到: